首页
简介
分所简介
资质证书
机构设置
现任领导
鉴定项目
鉴定流程
鉴定专家
会议培训
法律法规
联系我们
资质证书
MORE+
联系我们
Contact us
MORE+
山东金剑司法鉴定中心济南分所
电话:0531-82381877
Email:sfjd521@163.com
传真:0531-82381857
地址:济南市历下区文化东路63号(恒大中环广场)513/514室
法律法规
当前位置:
首页
> > 法律法规
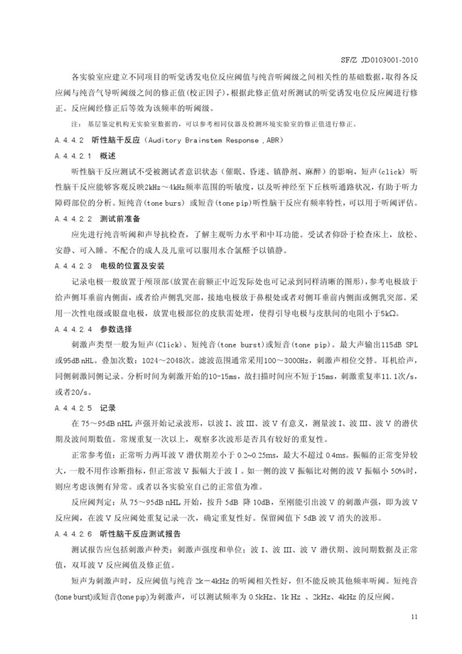
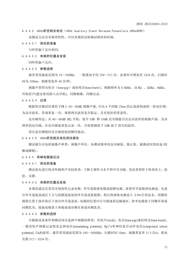
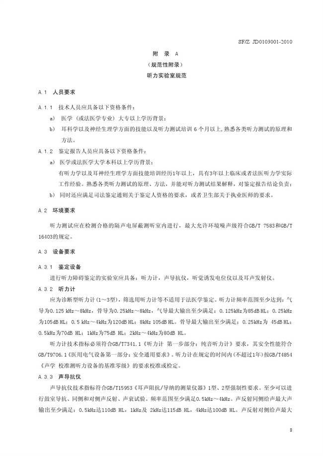
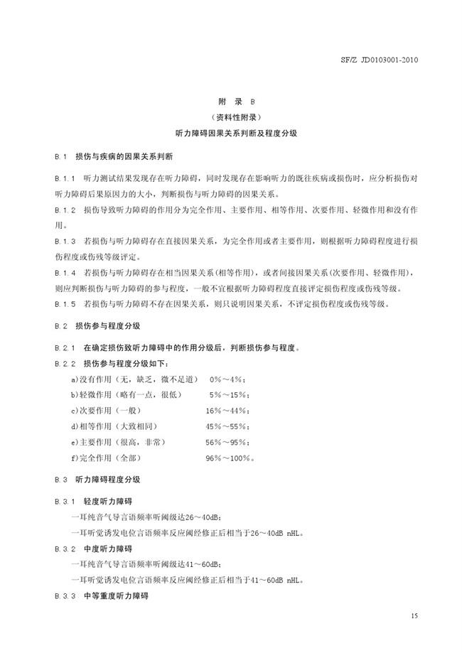
SFZ JD0103001-2010 听力障碍法医学鉴定规范
发表时间:
2018-08-16
阅读次数: 字体:【
大
中
小
】
上一篇:
SFZ JD0203003-2011 法医临床检验规范
下一篇:
GBT 31147-2014人身损害护理依赖程度评定